010-82851808
首页
产品中心
辉煌系列
财贸系列
分销系列
工贸系列
行业系列
电商
CRM
移动
管家婆辉煌ERP
财贸ERP C9
分销ERP A8
工贸ERP M7
千方百剂器械版
快马批发
CRM协同版
物联通
WMS
管家婆辉煌II版
财贸ERP C3/C8
分销ERP S3
工贸ERP M5
千方药品批发版
网上管家婆
管家婆CRM
管家婆物联宝
管家婆云辉煌
财贸双全II版
分销ERP V3
工贸ERP PRO
千方单体药店版
管家婆全渠道
CRM协同OA
管家婆iShop
管家婆普及版
财贸财务版
分销ERP V1
工贸ERP T9
管家婆服装
.net
管家婆会员通
易指开单
财贸普及版
管家婆
D9
工贸ERP T3
管家婆服装S版
管家婆易开票
解决方案
进销存管理
业务财务一体化
集团分支机构管理
生
产管理MES
零售电商私域
快销品行业
供应链解决方案
医药器械行业
G
S
P
服装鞋帽行业
CRM/OA/合同
项目
申请试用
视频案例
立即体验
新闻动态
服务支持
售前服务
售后服务
防伪查询
关于我们
管家婆品牌历程
管家婆
北京服务中心
荣誉资质
联系我们
NEWS CENTER
新闻中心
管家婆财贸&工贸V21.5发版公告,丨让生产管理更专业
来源:
|
作者:
北京管家婆软件
|
发布时间:
2022-10-17
|
1286
次浏览
|
🔊
点击朗读正文
❚❚
▶
|
分享到:
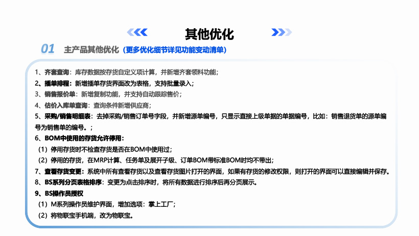
伴随着智能制造的进一步推进,生产企业对生产管理有了更深一步的需求,管理流程更加规范、专业。财贸&工贸ERP V21.5版本主要围绕工贸客户需求,满足工贸客户更深层次应用,让生产管理更专业。那么,此次升级为大家带来了哪些新的惊喜呢?快来看看吧!
点此获取
财贸&工贸ERP V21.5功能变动清单,提取码:9484
上一篇:
发版公告丨财工贸系列......
下一篇:
发版公告:辉煌ERP......
查看更多新闻